近日,2024年度“重庆工会典型案例”“重庆工会最佳实践”评选结果出炉,《长安汽车坚持“四轮驱动”强化产业工人“四提”成效》等10个基层工会案例获评2024年度“重庆工会典型案例”;《渝中区总工会打造“工建+”思想政治引领体系数智赋能基层治理》等10个区县总工会和市级产业工会案例获评2024年度“重庆工会最佳实践”。
2024年,重庆市总工会在全市范围内开展重点工作创新案例评选发布工作,发布《重庆工会重点工作创新案例》7期296个,重庆入选《全国工会重点工作创新案例》11期52个。
2024年度“重庆工会典型案例”名单

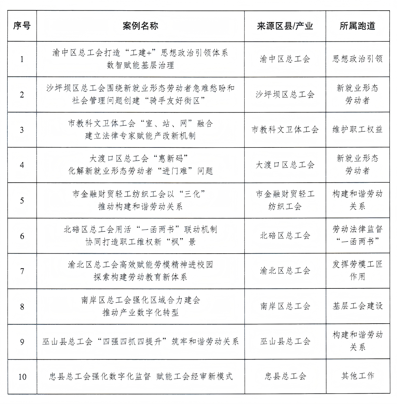
2024年度“重庆工会最佳实践”名单

一、2024年度“重庆工会典型案例”推荐词
(一)长安汽车坚持“四轮驱动”强化产业工人“四提”成效
产业工人是实施创新驱动发展战略、加快建设制造强国的骨干力量。重庆长安汽车股份有限公司工会以理论武装、职业资格、培训实操、多元激励“四轮驱动”,带动产业工人思想素质提升、人才发展提速、竞争实力提质、保障机制提效,打破产业工人成长“天花板”,助力培养了一批新型高技能产业工人,有效发挥出国有企业在推动高质量发展中的排头兵作用。
(二)重庆海尔洗衣机公司工会凝“新”聚力打造生产线边的职工之家
“Z世代”职工指的是在1995年至2010年出生的职工。重庆海尔洗衣机公司工会立足青年职工群体占比高达71.6%的实际,针对“Z世代”个性化需求,在职工阵地、精准服务、内部交流上下功夫,打造创客社团平台,充分营造“人人是人才 赛马不相马”氛围,累计创效2569万元,实现“服务+创效”双突破。
(三)重庆机械技师学院“双轮驱动”为助力发展新质生产力培育高素质人才
新质生产力通过技术创新和知识驱动提升生产效率,推动经济增长。重庆机械技师学院从2021年起,以专业建设为抓手构建数字技能人才培养体系,实施数字技能培训拓展技工院校服务功能,被国家人力资源和社会保障部批准为重庆唯一的“全国技工院校工学一体化师资培训基地”,在高技能人才培养、师资能力提升、服务经济社会发展三方面提供职业院校新样板,具有一定示范作用和推广意义。
(四)重庆华新参天水泥有限公司工会构建技能竞赛“三维矩阵”助力职工成长成才
重庆华新参天水泥有限公司工会坚持以劳动和技能竞赛激发职工创新创造活力,搭建“体系+制度”培训矩阵、“线上+线下”学习矩阵、“竞赛+评选”成长矩阵,有效推动“职工成为技师、技师成为专家”。首届全国“红旗杯”班组长大赛中,3名职工进入决赛(重庆共7名进入决赛),1名职工荣获全国第四名,职工建功立业效能和行业认可度明显提升。
(五)重庆医药(集团)股份有限公司工会建设“智工汇”平台打造工会工作新形态
智慧工会建设是新时代工会工作创新发展的重要方向。重庆医药(集团)股份有限公司工会坚持强化互联网思维,突出服务理念、技术支撑、需求导向,打造“智工汇”平台,构建起集文化融合、品牌孵化、健康生活于一体的线上线下深度融合职工服务体系,创新性、实效性强。
(六)武隆区江口镇总工会以“快递式”调解推进新时代基层“枫桥经验”实践
针对劳动争议调解“最后一公里”问题,武隆区江口镇总工会创新采取“点单、派单、跟单”的“快递式”调解工作法,实现“职工自主选择调解员—五步解纷到位—闭环调解处置”三步走,为1100余名农民工、新就业形态劳动者等挽回损失超千万元,工作机制有强辨识度,职工群众满意度切实提升。
(七)重庆交通工匠学院强化机制建设助推产改出实招
重庆交通工匠学院是我市首批挂牌,全国首个命名为交通工匠学院的高职院校。学院构建四方联动工作机制,创新六式并举培训模式,率先承担全市千名班组长师资建设培训任务,面向一带一路沿线国家开展培训,实现西部陆海新通道建设跨省合作,展现了我市产业工人队伍建设的开放性、探索性。
(八)三峡电线电缆科技公司工会做实“三道加法”推动民主管理提质增效
健全和落实企事业单位民主管理制度在维护职工权益、改善劳动条件等方面发挥重要作用。三峡电线电缆科技公司工会聚焦职工关心的热点、难点问题,做实“职代会+厂务公开”“职代会+职工职权”“职代会+民主评议”三道加法,完善职工集体协商参与路径,筑牢和谐劳动关系多重屏障,实现企业和职工的“双向奔赴”。
(九)国网重庆市南供电公司劳模工匠“后”管理激发产业工人队伍新活力
国网重庆市南供电公司工会建立“星光耀江南”劳模工匠“后”管理机制,对劳模工匠按照“荣誉值、贡献值、绩优值”等多维度动态积分,依据积分上星、升星、退星管理,为基层工会建立劳模工匠作用发挥长效机制提供有益借鉴,有力助推供电行业职工创出新成果、取得新进步。
(十)酉阳数字化赋能赵世炎烈士纪念馆强化“全国职工爱国主义教育基地”功能
酉阳赵世炎烈士纪念馆作为重庆市首家全国职工爱国主义教育基地,通过改陈提升、云端建馆、丰富活动激活智慧工会建设新动能,数字赋能提档升级,实现阵地建起来、转起来、活起来,教育引导1.2万余职工群众感党恩、听党话、跟党走,在思想政治引领和智慧工会建设结合方面成效突出。
二、2024年度“重庆工会最佳实践”推荐词
(一)渝中区总工会打造“工建+”思想政治引领体系 数智赋能基层治理
为解决基层工会“工作力量弱、工作统筹弱”等问题,渝中区总工会积极探索将工会工作融入“141”党建统领基层智治体系,将工会力量与“社区—网格—微网格”治理链条有机结合,联动工会干部、网格员、热心职工等“N力量”形成闭环工作模式,多跨协同维护职工合法权益1000余人次,为工会参与基层治理提供可复制经验。
(二)沙坪坝区总工会围绕新就业形态劳动者急难愁盼和社会管理问题创建“骑手友好街区”
新就业形态劳动者权益维护是党中央高度重视、社会各界关注的热点和重点。沙坪坝区总工会确定2个街道和10个小区为首批“骑手友好街区”创建单位,破解骑手“进门难”“找路难”“停车难”,为新就业形态劳动者提供可感可知的贴心服务,推广意义强。
(三)市教科文卫体工会“室、站、网”融合 建立法律专家赋能产改新机制
市教科文卫体工会发挥高校法律专家人才优势,建立“创新工作室+劳动者驿站+产改学习平台”联动赋能产改新机制,贯彻系统思维,凝聚工作合力,以点带面、以小治大、以改促效,以专业力量有效强化产业工人、新就业形态劳动者权益保障,在法律宣讲、普法教育、网络学习等方面成效突出。
(四)大渡口区总工会“惠新码”化解新就业形态劳动者“进门难”问题
大渡口区总工会率先在全市推出“惠新码”小程序,为新就业形态劳动者提供从业身份数字认证,实现“亮码进门”高速快捷、暖心服务温馨可感、基层治理深度融入,已有5000余名新就业形态劳动者注册使用,受众多、覆盖面广,是区县级工会自主探索出的典型做法。
(五)市金融财贸轻工纺织工会以“三化”推动构建和谐劳动关系
和谐劳动关系是企业健康发展、社会和谐稳定的重要基础。市金融财贸轻工纺织工会积极谋划、先行先试、强化协同,发布关于构建银行业和谐劳动关系行业试点工作方案,制定示范企业标准,推动责任体系化、任务标准化、工作实效化,28家银行细化落实举措95条,创新活力和工作效能不断增强。
(六)北碚区总工会用活“一函两书”联动机制 协同打造职工维权新“枫”景
北碚区总工会落实全总常态化治理欠薪工作部署,充分发挥劳动法律监督“一函两书”机制作用,做实工作协同、指导监督、跟踪回访,为381名农民工追回拖欠工资709万元,有力保障职工劳动权益,切实做好工会法律监督“后半篇文章”,推动打造保障劳动者权益和推动民营企业发展“双赢”局面。
(七)渝北区总工会高效赋能劳模精神进校园 探索构建劳动教育新体系
渝北区总工会大力弘扬劳模精神、劳动精神、工匠精神,联合区教委把劳模资源嵌入中小学特色劳动课堂,梳理劳动教育“需求清单”和劳模工匠“资源清单”,推行“劳模+课堂+基地”育人模式,结对共建劳动教育实践基地57个,走出一条富有劳模特色的劳动育人路径,让正能量更强劲、主旋律更高昂。
(八)南岸区总工会强化区域合力建会 推动产业数字化转型
数字经济通过大数据、人工智能、物联网等技术传统产业数字化转型,推动经济高质量发展。南岸区总工会成立全市首家数字经济产业工会联合会,重调研、抓合力、送政策、优服务,有效探索出工会服务“33618”现代制造业集群发展的新路径,有力推动全区加快构建以数字经济为引领的现代化产业体系。
(九)巫山县总工会“四强四抓四提升”筑牢和谐劳动关系
巫山县总工会从2021年起积极探索筑牢和谐劳动关系新机制,始终坚持法治思维和法治方式,系统推进、重点突破,建立起“人社+工会+社区街道+企业”联动共推机制,率先探索“指尖”上的集体合同签订和街道集体协商专题会议,培训集体协商指导员、乡镇(街道)社会化工作者、职工代表等1000余人,打造出“一站式”“专人式”和谐劳动关系服务招牌。
(十)忠县总工会强化数字化监督 赋能工会经审新模式
忠县总工会聚焦提升工会经审工作效率和质量,积极与县审计局建立协同联动机制,在政务工作平台嵌入工会经审工作智能报表组件,打造“报表+台账”数字化融合场景,培训提升工会经审干部大数据分析能力,着力看好工会“钱袋子”,切实过好工会“紧日子”,有效发挥示范作用。